
FC-R05A是一款用于车辆出入、家校通人员读卡等远距离识别管理的读卡模块。FC-R05A由一组高效2.4G蓝牙卡识别电路与一路门禁控制电路组合设计而成,具备读卡与门禁管理双重能力。支持1组Wiegand输出、1组读卡使能输入、1组开门继电器输出、1组报警继电器输出,采用RS485、TCP/IP双重通信方式,支持存储5.5万张用户卡与22万条记录。
工作电压:DC12V
工作电流:<500mA
工作温度:-25℃至75℃
工作湿度:10%-90%
工作频率:2.4GHz
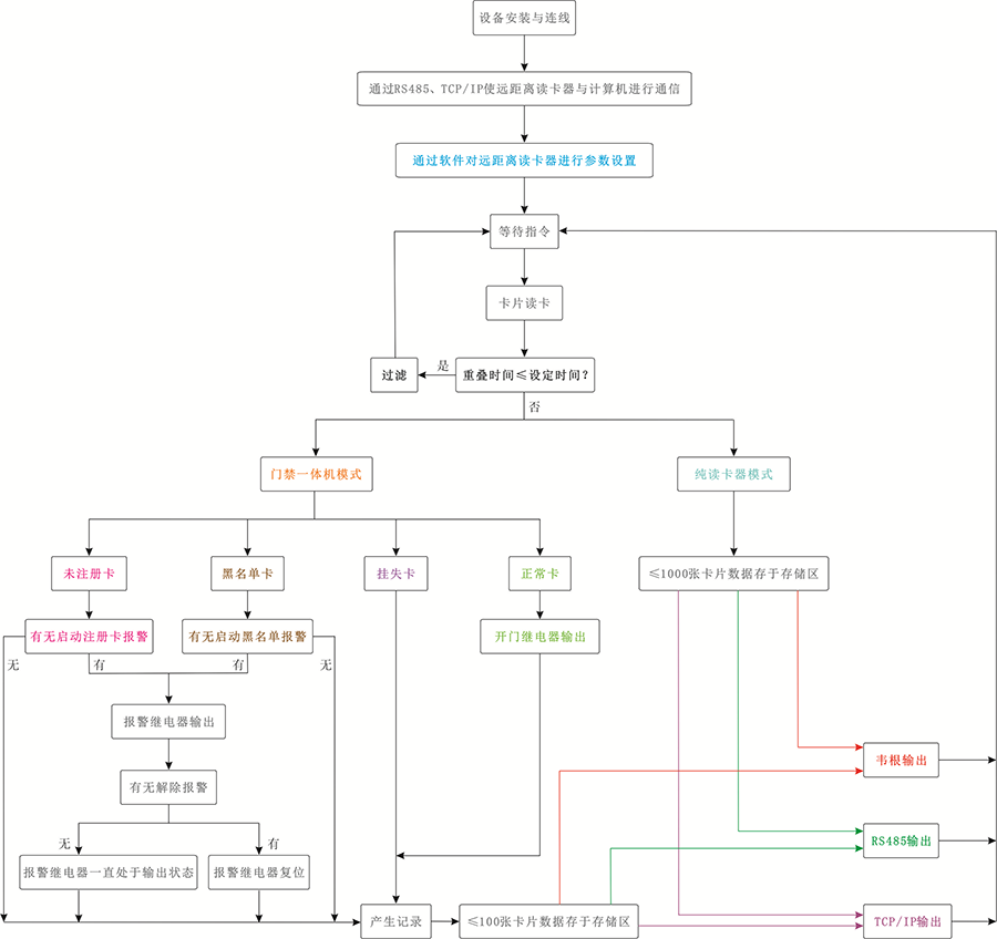
工作模式:门禁一体机模式、纯读卡器模式
读卡能力:1000张/秒(纯读卡器模式)、20张/秒(门禁一体机模式),60时速内不减速刷卡
读卡速度:0.5s-60s
通信间隔:0.5s-60s
读卡距离:近(0-8米)、中(0-20米)、远(0-120米)三种模式可选
卡片容量:55000组
读卡记录:220000条
读卡类型:FC-L2.4兼容格式蓝牙卡
通信方式:RS485:1组、 TCP/IP:1组、 Wiegand26/34读卡器:1组
数据速率:19200bps(RS485) 、10/100M (TCP/IP)
继电器:1组门禁控制继电器输出、1组报警继电器输出
主板尺寸:长80mm×宽60mm×高10mm
卡片电池寿命:2年(卡片发送周期为0.5秒)至10年(卡片发送周期为30秒)
产品优势:
1、读卡模块支持纯读卡与读卡门禁两种工作模式,可适用于不同场合;
2、灵活性强,读卡距离有近、中、远三种距离模式供选择;
3、读卡能力强,能进行快速精准计算;
4、读卡距离远,读卡速度快;
5、系统采用高频传输信号,不受雨、雪天气的影响;
6、兼容性强,多组数据接口输出。
产品外观介绍:

系统结构图:

产品连线:

应用须知:
1、安装时应注意防雷事项;
2、读卡模块应避免在高压附近环境工作;
3、电源应采用稳压DC12V电源;
4、电源应保证DC12V 1A以上电流,保障读卡模块所需电力;
5、应避开同类设备,同类设备会互相干扰;
6、卡片不能被金属包裹,金属会屏蔽读卡;
7、卡片电池寿命由卡片发送周期来决定,周期越长电池寿命越长,请根据实际需要调整发送周期;
8、“读卡模式”下不做权限判断,不开门也不产生记录,1秒钟可读取1000张卡(此模式普遍应用于家校通系统);
9、“门禁模式”下支持权限判断,可判断卡片是否为合法卡。支持开门、保存读卡记录。1秒钟可处理20张卡的读取、权限判断、执行开门或报警、保存记录等(此模式普遍应用于停车场系统);
10、RS485、WIEGAND等通信带宽较小,当读卡模块一次性读到多张卡时,卡片会有一个排队传送数据的过程;
11、各通信接口的接线距离应严格按要求来进行。TCP/IP线在100米内,RS485线在1200米内;
12、交流电源线长度不能超过100米,直流电源线长度不能超过20米;
13、读卡使能接口处于短路状态时,支持读卡。不处于短路状态时,不读卡。
工作流程:

产品防雷事项:
1、为保证防雷效果,可对实芯线路加装相应的防雷器,并按照标准做好布线、接地等工作。防雷器到保护设备间的连线应尽量短,不宜超过0.5米。
2、防雷器均须保证接地良好,符合国家标准。
3、整个布线采取屏蔽处理,并将屏蔽线两端接地,或埋地布线。
4、网络线、RJ-45接头应采用正规产品,线序正确、接头制作良好。




